• 党代会专题
    • |
    • 挑战杯专题
    • |
    • 电子邮箱
    • |
    • 信息公开
    • |
    • 捐赠
    • |
    • 网上办事服务大厅
    • |
    • OA
    • |
    • English
    • 党代会专题
    • |
    • 挑战杯专题
    • |
    • 电子邮箱
    • |
    • 信息公开
    • |
    • 捐赠
    • |
    • 网上办事服务大厅
    • |
    • OA
    • |
    • English

    科技动态

    首页 / 科技动态 / 正文

    应佚伦课题组:异聚体蛋白质纳米孔道精准测量单个多肽立体异构体新策略

    发布时间:2024-08-21 点击次数: 作者:化学化工学院 来源:科学技术处

    天然异聚体孔道蛋白是由不同种类的蛋白质单体按照特定化学计量比组装形成的具有非对称结构域的一类孔道蛋白。这些结构域内部特定排列的亚基构象共同组成了具有底物立体正交识别能力的限域传感结构。因此,设计异聚体蛋白质纳米孔道传感器,构建其与待测分子的特定立体识别相互作用网络,有望提升现有均聚体蛋白质纳米孔道传感器的空间分辨能力,实现立体异构体的超灵敏单分子电化学测量。然而构建化学计量比、区域选择性及立体构象可控的异聚体蛋白质纳米孔道,长期以来是蛋白质构建及单分子传感领域的难点。

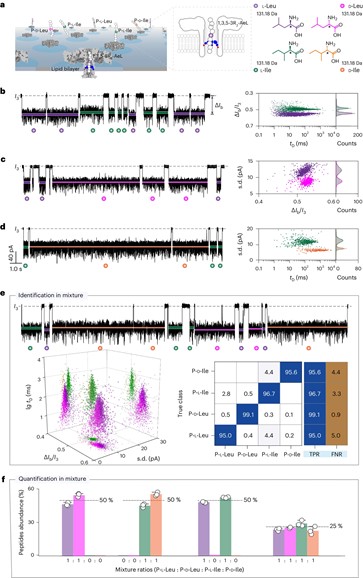
    近年来我院应佚伦教授团队在纳米孔道单分子反应测量技术及方法上不断创新,发展了纳米孔道内单分子反应的“四态”动力学分析测量模型,建立了单分子化学反应速率的外场调控新方法,解析了限域氧气介导下的二硫键氧化断裂新路径 (Chem. Sci. 2022, 13, 4109; Angew. Chem. Int. Ed. 2023, 62, e20230423)。在此基础上,团队突破现有蛋白质异源单体混合后再组装的传统构建思路,提出“边合成边测量”(Synthesis by Sensing)的异聚体蛋白质纳米孔道制备新策略。该方法首先组装形成反应型同源蛋白质纳米孔道,随着孔道内反应位点被共价化学修饰,通过记录纳米孔道单分子离子流电信号变化,获得了可分辨产物位置异构体的特征离子流信号,实时监测了反应进程,从而解析了单分子修饰反应路径和孔道内化学反应区域选择性机制;结合外场智能调控技术,现场原位地操控了每一步共价修饰反应进程,实现在单分子水平上精准制备化学计量比、区域选择性和亚基立体构象可控的异聚体蛋白质纳米孔道。团队进一步利用纳米孔道单分子化学反应测量技术获得的反应路径信息,成功指导了异聚体孔道蛋白的规模化制备,首次获得了纳米孔道单分子反应产物的冷冻电镜证据。通过纳米孔道单分子电化学测量和全原子分子动力学模拟,证明了该异聚体蛋白质纳米孔道能够在单分子水平上精准识别与定量互为对映异构体和非对应异构体的系列多肽,识别精度超过95%。

    图1 单分子电信号实时原位跟踪蛋白质纳米孔道内逐步化学反应修饰进程.

    图2 冷冻电镜和全原子分子动力学模拟表征异聚体蛋白质纳米孔道非对称结构域.

    图3 异聚体蛋白质纳米孔道精准识别与定量互为对映异构体和非对应异构体的系列多肽.

    相关成果以“Single-Molecule Sensing inside Stereo- and Regio-Defined Hetero-Nanopores”为题发表在Nature Nanotechnology期刊上(DOI: https://doi.org/10.1038/s41565-024-01721-2)。凯发k8官网化学化工学院应佚伦教授为论文通讯作者,刘威(19级博士生),朱强(博士),杨超男(21级博士生)为论文共同第一作者,马晶教授和龙亿涛教授分别在全原子分子动力学模拟和纳米孔道电化学测量方面提供重要指导。该工作得到了科技部国家重点研发计划和国家自然科学基金的支持。